Instance Verification Kit (IVK)
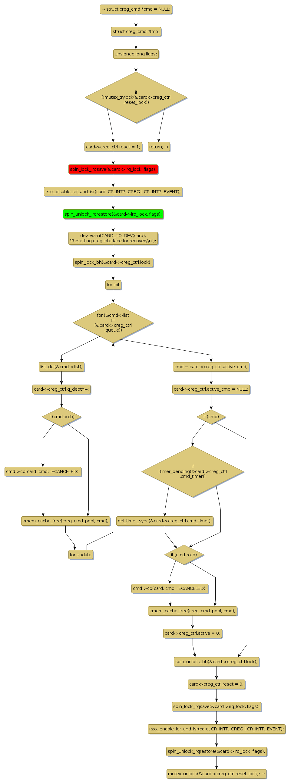
spin lock @ [7578+42+/linux-3.19-rc1/drivers/block/rsxx/cregs.c]
Instance Signature: irq_lock
|
The Matching Pair Graph:
|
|
Function Name
|
Control Flow Graph (CFG)
|
Events Flow Graph (EFG)
|
Source Correspondence
|
|
creg_reset
|
|
|
[7224+10+/linux-3.19-rc1/drivers/block/rsxx/cregs.c]
|